恆大地產 債務, 十字路口 恒大债务捆绑中共引爆金融风暴 世界十字路口 资产重组 中国经济 大纪元
另外恒大正與剩餘持有恒大地產總額 282 億人民幣的戰略投資者進行商談 恒大債務彭博劉鶴曾討論恒大債務問題 中央大感震驚 恒大債務恒大863億人幣戰投同意轉為普通股 避過明年初回購死綫. Facebook Twitter Email Print.

恒大債務 恒大27個債權人曝光200億人幣投資僅可收回幾多錢 香港經濟日報 即時新聞頻道 即市財經 股市 D200930
負責房地產開發的中國恆大集團旗下恆大汽車集團市值 4 月飆升至 870 億美元超過福特通用等多家跨國汽車生產商市值均為恆大 4 倍但神奇的是恆大目前一台車都沒賣出去 華爾街日報認為中國恆大似乎有驚人的籌措資金能力即使尚未賣出一輛車市值仍相當可觀.
恆大地產 債務. 據恆大8月31日發布的半年報顯示恆大集團及恆大地產 2021 年上半年毛利率分別同比大幅減少 1206 個百分點和 1226 個百分點至 1295和 1379經營. 經濟學人 表示 恆大及華融債務規模高達5400億美元約新台幣15兆元. 原標題深夜盈警中國恆大地產主業虧損40億元 21世紀經濟報導記者吳抒穎 深圳報導 該來的還是來了 2021年8月25日深夜中國恆大發佈公告稱.
原標題許家印卸任恆大地產董事長 發生了什麼 來源華商報8月17日國家企業信用信息公示系統顯示中國恆大集團境內經營實體恆大地產. 彭博周一 197 報道引述無錫市中級人民法院裁定書指中國恒大3333在內地遭廣發銀行申請凍結宜興市恆譽置業有限公司恆大地產集團有限公司銀行存款 132 億元人民幣或查封扣押其他等值財產.

恒大巨債危機人行 銀保監會出手約談 陸港經貿 兩岸 聯合新聞網

中國恆大危機1 恆大美元債急跌殖利率衝逾30 波及國內部分債券基金

十字路口 恒大债务捆绑中共引爆金融风暴 世界十字路口 资产重组 中国经济 大纪元

恒大債務 恒大大得不能倒負債萬億王國業務有甚麼 香港經濟日報 即時新聞頻道 即市財經 股市 D201001

加拿大地產平均售價暴漲18 恆大地產大幅降價促銷 許家印的債務壓力頂不住了 2020年9月第4期 Youtube

十字路口 恒大债务捆绑中共引爆金融风暴 世界十字路口 资产重组 中国经济 大纪元
彭博 中国监管机构约谈恒大许家印要求解决债务危机 普通话主页
恒大资金链崩溃 股票和债务持续下跌 香港经济日报 网站hkej Com
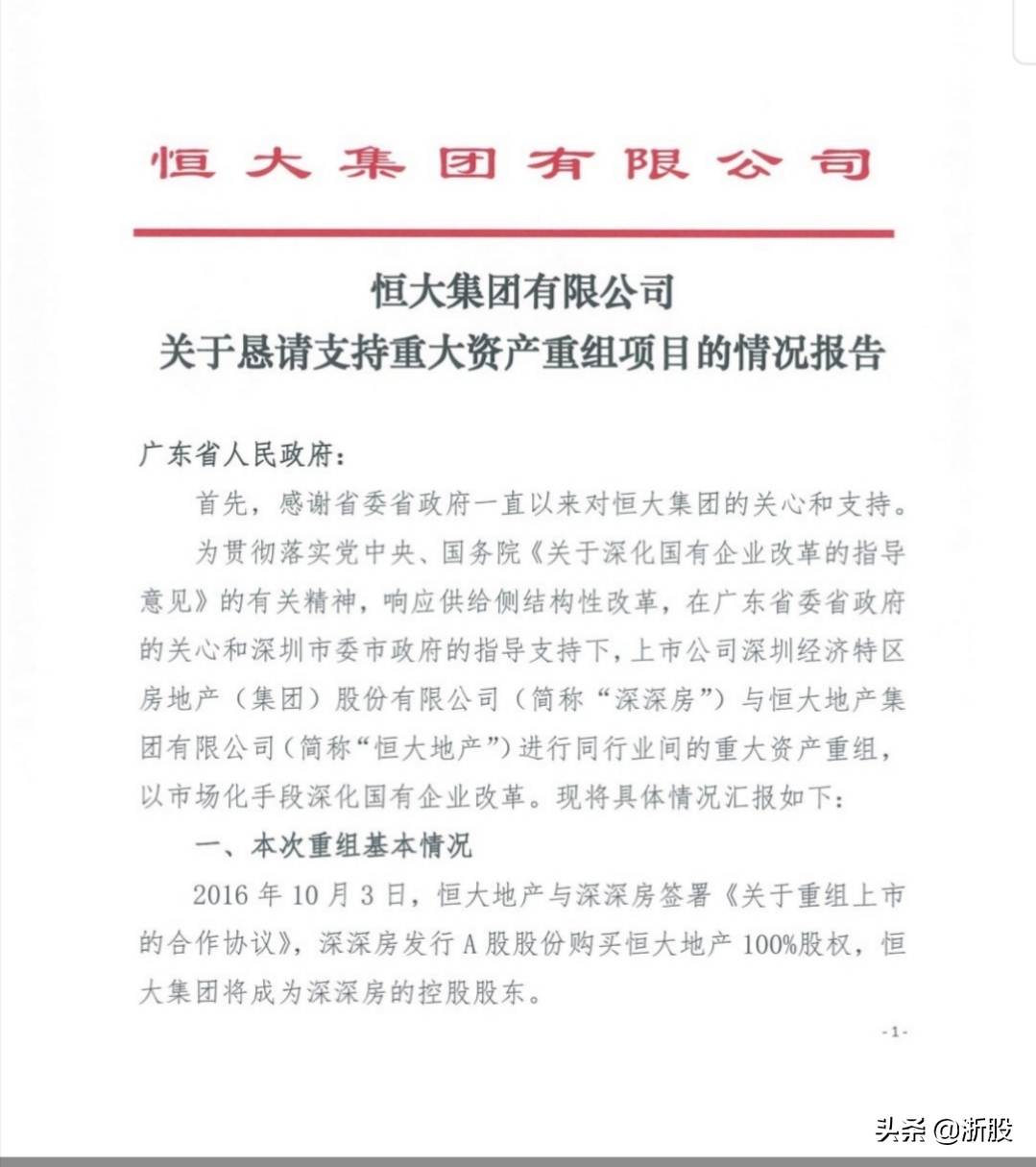
深陷8000亿债务危机 恒大辟谣 凭空捏造 债务危机 重大资产重组 恒大地产 恒大集团

恆大集團人事地震許家印卸任恆大地產董事長 債務糾紛 恆大地產集團 新唐人中文電視台在線
恒大債務 無錫廣發銀行申凍結恒大資產恒大反擊稱 將依法起訴 Rfa 自由亞洲電台粵語部





